首页
视频展示
产品中心
卫星上网
卫星电话
卫星背负台
防爆手机
北斗物联网
其他未归类
解决方案及答疑
卫星上网
卫星电话
应急装备
其他解决方案
星链配件
关于我们
联系我们
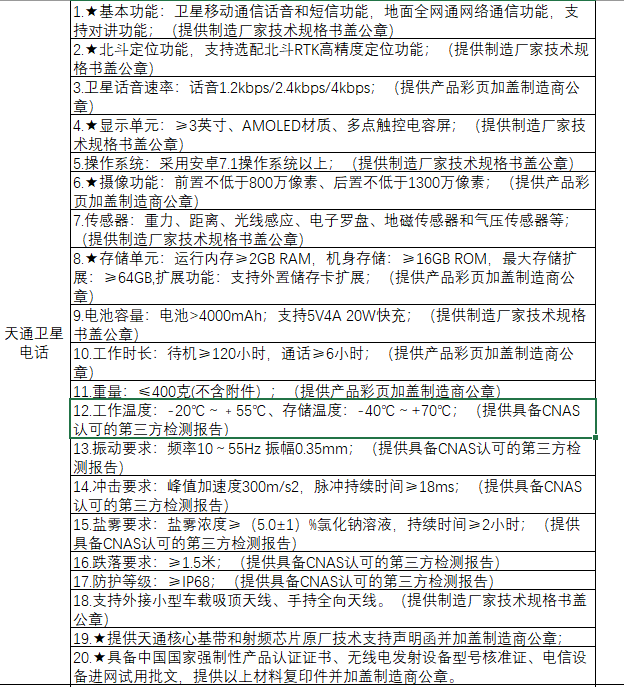
地方集采招标参数是怎么描述的
其他解决方案
/ 2023-12-28 00:15:37
老万卫星电话
卫星应用拓扑图
天通卫星电话
应急通信
卫星便携站
卫星电话集采
老万卫星电话
最新动态
多网融合智慧调度通信系统解决方案
2024-06-01 20:59:00
防爆手机怎么选?主流机型防爆手机介绍
2024-04-19 12:20:24
船舶卫星应用解决方案建议
2024-01-24 11:25:16
应急叫应终端支持无人区灾情预警图片传感器数据回传告警
2024-01-16 13:12:44
天通卫星对讲融合背负台解决方案应急对讲通信如何传递2000公里解决方案
2024-01-07 18:16:59
无人机考试题及答案 老万卫星电话收集分享
2025-12-18 19:04:42
电力通信宽带自组网系统解决方案
2024-01-05 01:17:02
地方集采招标参数是怎么描述的
2023-12-28 00:15:37
卫星应用拓扑图借鉴
2023-12-17 00:29:16
无人驾驶矿山卡车全套解决方案
2023-12-14 16:14:58
点击阅读更多内容
下一篇
卫星应用拓扑图借鉴
上一篇
电力通信宽带自组网系统解决方案
快速链接
联系我们
关注我们
首页
关于我们
电话:
发邮件告诉我您的,我联系您
地址:北京市昌平区龙域北街10号院1号楼5层503
微信扫一扫
关注我们最新消息
邮箱:dragonsky220@163.com
产品中心
联系我们
新闻资讯
本站使用
百度智能门户
搭建
管理登录
京ICP备2023031459号
京公网安备11011402054383号